现货配资最新消息 丰台发布2026义务教育入学政策,为多孩子女同校就读创造条件

新京报讯(记者冯琪)4月28日现货配资最新消息,《丰台区2026年义务教育阶段入学工作实施意见》公布。今年丰台区继续推进以登记入学为主、单校划片和多校划片相结合的入学方式。相比去年,今年丰台区入学政策中强调,继续积极为多孩子女同校就读创造条件。
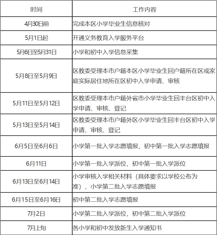
根据丰台区2026年义务教育阶段入学工作时间表,5月1日起开通义务教育入学服务平台,5月6日至31日完成小学和初中入学信息采集,6月11日完成小学和初中第一批入学派位,7月2日完成小学和初中第二批入学派位,7月上旬,各小学和初中发放新生入学通知书。
丰台区2026年义务教育阶段入学工作时间表。来源:丰台区教委
入学条件上,《意见》明确,丰台区户籍或随父母(或其他法定监护人)实际居住在丰台区(需提供父母或其他法定监护人的房屋产权材料,以下相同)具有北京市其他区户籍的适龄儿童,凡年满6周岁(2020年8月31日以前出生)均须参加学龄人口信息采集,免试就近入学。北京市户籍丰台区小学毕业生按照规定进入初中继续接受并完成义务教育。
《意见》提到,今年仍积极稳妥推进以登记入学为主、单校划片和多校划片相结合的入学方式。对儿童入学登记地址、就读学校实施登记管理。在部分学校实行购置“二手房”的房主子女通过多校划片派位方式小学入学。
对于实行“六年一学位”的学校,学校服务范围内的地址自用于登记入学之年起开始记录,六年内只提供一个本校单校划片小学入学学位(符合国家生育政策的除外),不符合该校单校划片入学条件的儿童参加多校划片派位入学。
自2021年9月1日起,儿童迁移户口或出生落户,如户主不是儿童父母(或其他法定监护人)、祖父母或外祖父母的,参加多校划片派位入学。自2023年9月1日起,小学阶段转入的学生,初中入学时通过多校划片派位方式入读初中。
《意见》提到,在第二批入学中,学校在接收完成单校划片入学的儿童少年后,剩余的招生计划用于多校划片,根据儿童少年填报的志愿由计算机随机分配,确定入学学校。此外,自2024年起,新增教育资源学位原则上用于多校划片入学。
记者注意到,今年丰台区入学政策依据中增加了《教育部办公厅关于开展中小学阳光招生专项行动(2026年)的通知》。《意见》强调,严禁以考试成绩和各类竞赛证书、培训竞赛成绩、考级证明等作为招生依据。严禁以面试、评测、接收简历等形式选拔学生。严禁学校和校外培训机构以培训班、校园开放日、夏令营等形式提前招生、选拔学生。严禁任何学校以实验班、特色班、国际部、国际课程班等名义招生。
编辑 缪晨霞
校对 刘军现货配资最新消息
盛多网配资提示:文章来自网络,不代表本站观点。
- 上一篇:股票配资官网行情 像素灯/溜背回头率拉满!现代IONIQ 3官图亮相,欧洲特供车够飒吗
- 下一篇:没有了



